睽違 24 年,我們迎來了新台幣改版!從 100 元到 2000 元,全數面額納入設計更新,而且這一次每個人都能投票決定未來鈔券的樣子。
新台幣改版原因是什麼?投票怎麼參加?新版的新台幣什麼時候開始用?下面一次整理!
新台幣改版1/27開始投票!「台灣之美」是核心主題
新台幣鈔券正進行時隔 24 年的全面改版!涵蓋 100、200、500、1000 及 2000 元五種面額,中央銀行宣布啟動公民參與程序。
在主題擇定後,首張新鈔預計 2 年半內發行,其餘面額陸續推出,新舊版將並行流通一年,快往下看怎麼投票!

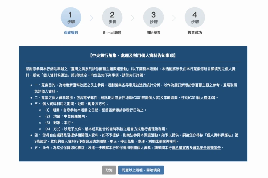
中央銀行新台幣投票:新台幣改版圖由你決定!
新台幣改版投票網址:「臺灣之美」系列鈔券面額主題票選活動
開放投票時間:1 月 27 日上午 10 時起至 2 月 13 日下午 5 時止
央行特別設置官網「臺灣之美系列鈔券面額主題票選專區」開放投票,每位完成電子郵件驗證的民眾可投 1 票,最多可選出 5 項主題:
- 閱讀個資聲明後點選「同意」。
- 輸入信箱及驗證碼。
- 開始投票。
- 投票完成!

新台幣改版原因是什麼?
新台幣鈔券改版的主要原因是因應偽鈔技術進步、支付環境變化及永續發展趨勢:
- 現行鈔券流通已達 24 年,偽鈔技術不斷演進,央行需升級防偽措施以確保貨幣安全。
- 改版將導入環保材質,符合全球綠色金融潮流,並強化無障礙設計,方便視障者使用。
- 提升國家形象與社會認同,避免政治人物肖像,聚焦台灣自然、文化或體育元素。
新台幣改版歷史回顧:台灣鈔票改版幾次?
台灣硬幣和紙幣改版次數總共有 7 次:
新臺幣改版常見問題
Q:新台幣改版時間什麼時候?
在主題選擇完成後,首張新鈔預計 2 年半內發行,其餘面額陸續推出。
Q:這次新台幣1000元改版嗎?
對,這次改版涵蓋 100、200、500、1000 及 2000 元五種面額。
Q:新版的新台幣流通後,舊的什麼時候失效?
新版新台幣鈔券發行後,舊版不會有特定失效日期,新舊版將並行流通一年,讓金融機構逐步汰換。
Q:歷史上新台幣改版次數有幾次?
台灣硬幣和紙幣改版次數總共有 7 次。
延伸閱讀:么壽!央行馬年套幣貴到破紀錄 2450元真的值得入手嗎?
如果你希望獲得更多的新聞資訊,請關注《新識界》,提供你最新、最即時的消息。





